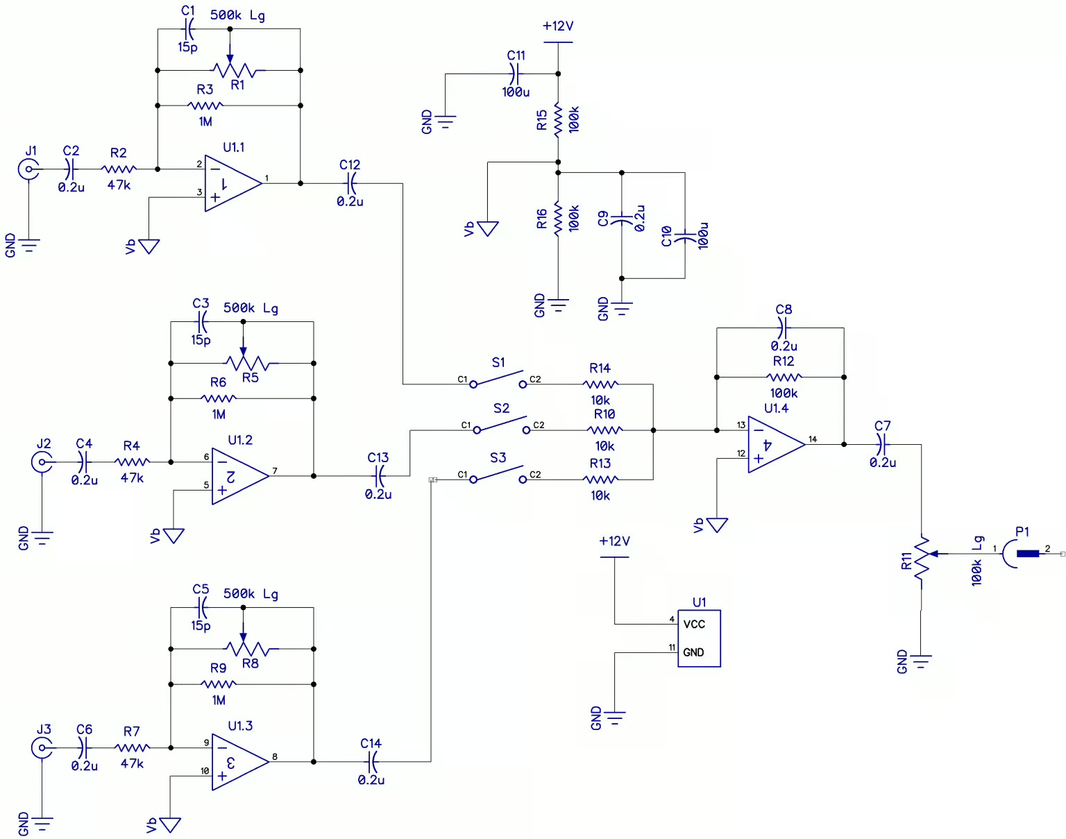
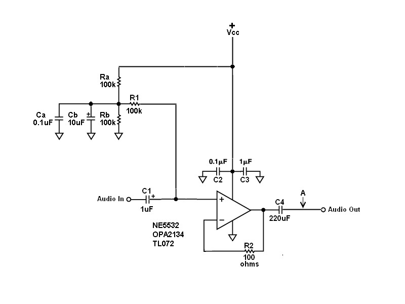
Description
Features:
- 5 inputs
- Stereo
- 2 Outputs: Master out and Aux out (Used for recording)
- CUE Output
- 5 Knobs for each channel
- 1 Knob CUE Gain
- 5 Buttons for each channel gain
- 5 Buttons for CUE each channel
- 1 Button for CUE Master
- Battery powered with 3 18650
- Voltage regulator to +9V
- Power input -> Regulated to +9V
- Jack detection circuit
- Fixed high input impedance
- 100 Ohm output impedance
- Power ON LED
- White LED on inputs
- YELLOW LED on CUE inputs
- Power Button
Components
- Push buttons the TL2201 or TL4201. Maybe this
- Potentiometer this type: here or here
Components that are good for audio projects:
- Potentiometer this type: here or here
- Mini push switch 30V 0.1A lock type B1702A: here
- Push button: Series TL2201. This one would work perfect, is latching
DUAL GANG needs to be this one: https://www.mouser.dk/ProductDetail/Bourns/PTV112-4420A-A504?qs=1391PzFVEGgoVx43fV4sQQ%3D%3D
Inspiration


